香港業主裝修新居,最緊要嘅就系「靚得耐、住得健康」!但好多人忽略咗,裝修後嘅清潔唔只系掃走灰塵咁簡單,新鋪嘅地磚有水泥漿、木家俬沾咗油漆點、牆身留有膠帶痕,連空氣中都飄住甲醛等有害氣體。如果用錯方法清潔,隨時刮花地磚、損壞木面,甚至甲醛殘留影響健康。裝修後清潔嘅核心,系「分材質對症下藥」+「深層淨化空氣」。本文專為香港業主整合實用攻略,從常見材質(地磚、木家俬、玻璃等)嘅清潔技巧,到科學除甲醛方法,再到避坑注意事項,一步步教你安全高效清潔,讓新屋保持靚樣之餘,更能住得安心!
入住前清潔唔系「亂掃亂抹」,先搞懂2個核心原則
裝修現場嘅污漬同灰塵,成分包括水泥、木屑、油漆、膠黏劑等,比日常污漬更難處理,且容易損壞新裝修表面。無論系DIY定請專業,都要遵守以下原則:
- 先幹後濕,避免二次污染
先以吸塵機(建議用HEPA濾網款)吸走所有鬆散灰塵、碎渣,包括天花板、牆角、櫃子深處等隱藏位置。吸塵時動作要慢,確保灰塵被充分吸附,唔好來回快速移動導致灰塵揚起。
等表面灰塵清乾淨後,再用濕布或清潔劑處理頑固污漬。如果先濕擦,灰塵會變成泥狀,黏在表面更難清理,還可能滲入縫隙造成長期污漬。 - 分區清潔,從上到下
按照「天花板→牆壁→家俬→地面」嘅順序清潔,避免上方嘅灰塵掉落到已清潔好嘅區域。同時分區域作業,比如先清客廳,再清臥室、廚衛,每個區域清完再進行下一個,確保無死角。
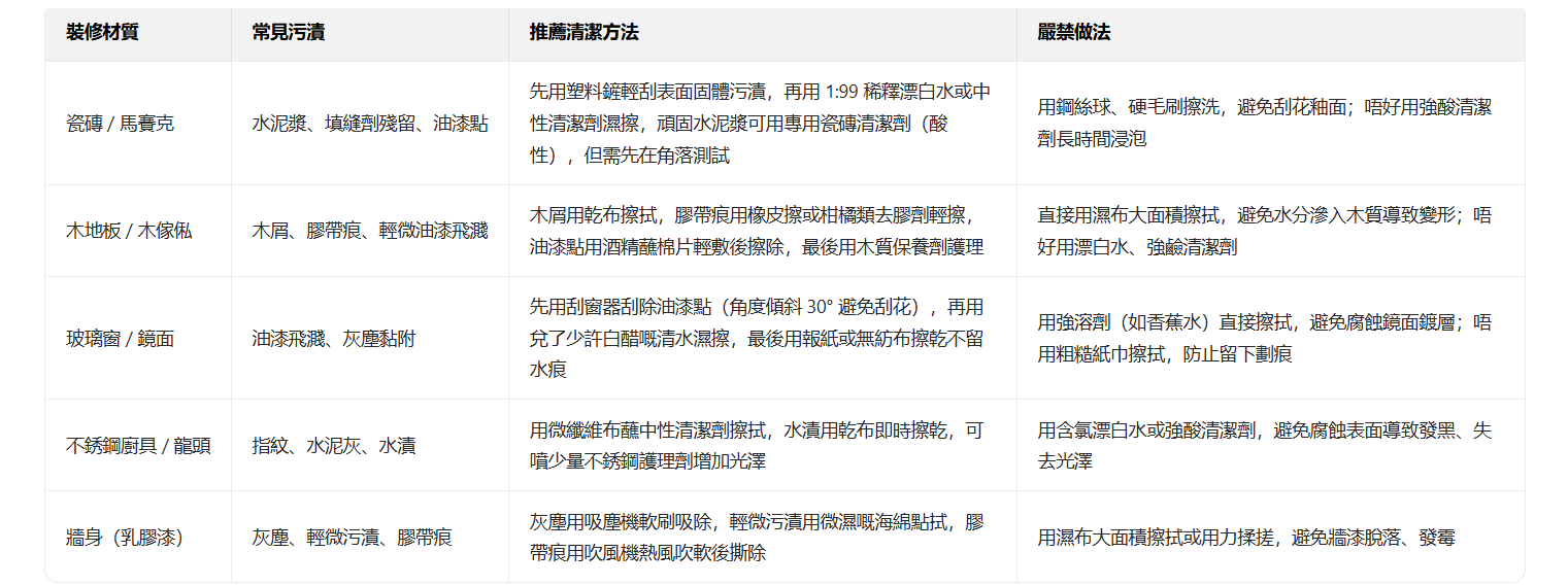
香港常見裝修材質清潔指南

重點提醒:
- 所有清潔劑使用前,都要在材質不起眼嘅角落(如櫃子內側、牆角)測試,確認無損害後再大面積使用。
- 清潔時保持室內通風,避免清潔劑氣味積聚,影響呼吸健康。
除甲醛先識原理,香港潮濕環境更要注意
裝修後嘅甲醛主要來自木制家俬、膠合板、油漆、牆紙等材料,會持續釋放一段時間。香港天氣潮濕悶熱,高溫高濕環境會加速甲醛釋放,因此除甲醛系入夥前嘅重要環節。
科學除甲醛3大有效方法
- 通風換氣:這是最基礎且有效的方法,打開所有窗戶、抽氣扇,形成空氣對流,加速甲醛排出。香港多高層單位,可配合風扇吹風,增強通風效果。
- 空氣淨化:選用帶甲醛濾網(如活性炭、HEPA高效濾網)嘅空氣淨化器,放置在家俬密集區(如衣櫃、書櫃旁),24小時運行,幫助吸附空氣中嘅甲醛及細微灰塵。
- 自然吸附:在室內擺放活性炭包、茶葉渣、柚子皮等,可輔助吸附甲醛,但需定期更換(活性炭建議1-2個月更換一次),不能替代通風同淨化器。
除甲醛常見誤區
- 用香薰、空氣清新劑遮味。這類產品只會掩蓋甲醛氣味,不會分解甲醛,反而可能增加室內污染物。
- 認為「通風幾日就無甲醛」。甲醛釋放週期長達3-15年,短期通風只能排出游離態甲醛,深層甲醛仍會慢慢釋放,需長期保持通風+淨化。
- 潮濕天閉窗防甲醛。潮濕天雖會加速甲醛釋放,但閉窗會導致甲醛積聚,反而應適當通風,或用淨化器替代。
專業除甲醛公司團隊配備專用設備(如高壓清洗機、工業級淨化器)同環保清潔劑,經驗豐富,能避免損壞新裝修,且清潔效率更高。

總結
裝修後清潔嘅關鍵在於「細心+對方法」,唔好因心急入夥而馬虎應付。先遵守「先幹後濕、分區清潔」嘅原則,再根據地磚、木家俬等不同材質選擇合適嘅清潔方式,最後通過通風、淨化器等科學方法除甲醛,才能確保新屋既乾淨靚麗,又安全健康。記住「安全第一、避免損壞」,寧可慢啲,都唔好因方法不當毀咗心血裝修嘅成果。希望本文嘅攻略能幫到香港業主,順利迎接乾淨舒適嘅新居!
往期文章分享:夏天清洗冷氣注意事項:香港冷氣清洗公司推薦





